1998-2022 ChinaKaoyan.com Network Studio. All Rights Reserved. 沪ICP备12018245号

分类:招生简章 来源:中央音乐学院 2010-07-09 相关院校:中央音乐学院
一、培养目标
中央音乐学院招收攻读专业学位硕士研究生 ,是为了培养热爱祖国、拥护中国共产党领导,拥护社会主义制度,遵纪守法,品德良好,为社会主义建设服务,掌握本学科坚实的基础理论、系统知识和专业技巧,具有创新精神和较强解决实际问题的能力、能够承担专业技术或管理工作、具有良好职业素养的高层次应用型专门人才。
二、招生名额
我院艺术硕士专业学位涵盖声歌系、管弦系、民乐系、钢琴系和指挥系等各音乐表演方向,以及作曲、电子音乐作曲和视唱练耳方向。预计招收22人(以教育部下达名额为准)。
三、报考条件
(一)符合下列条件的,可以报名参加国家组织的全国统一招生考试。
1.中华人民共和国公民。
2.拥护中国共产党的领导,愿为社会主义现代化建设服务,品德良好,遵纪守法。
3.考生的学历必须符合下列条件之一:
(1)国家承认学历的应届本科毕业生;
(2)具有国家承认的大学本科毕业学历的人员;
(3)获得国家承认的高职高专毕业学历后,经2年或2年以上(从高职高专毕业到2011年9月1日,下同),达到与大学本科毕业生同等学力人员;
(4)国家承认学历的本科结业生和成人高校应届本科毕业生,按本科毕业生同等学力身份报考;
(5)已获硕士学位或博士学位的人员,可以再次报考硕士生,但只能报考委托培养或自筹经费的硕士。
自考生和网络教育学生须在报名现场确认截止日期前取得国家承认的大学本科毕业证书方可报考。
在校研究生报考须在报名前征得所在培养单位同意。
4.年龄一般不超过40周岁(1971年8月31日以后出生者),报考委托培养和自筹经费的考生年龄不限。
5.身体健康状况符合国家规定的体检标准和专业学习要求。
(二)符合下列条件的,可以报名参加我院组织的单独考试(录取人数不超过一名)。
1.符合第(一)条中的1,2,4,5各项要求。
2.高等学校本科毕业后在本专业或相近专业连续工作4年或4年以上(获得硕士学位者工作2年以上),业务优秀,已发表过研究论文或已成为业务骨干,经本单位和两名具有高级专业技术职务的专家推荐,为本单位定向培养或委托培养的在职人员。
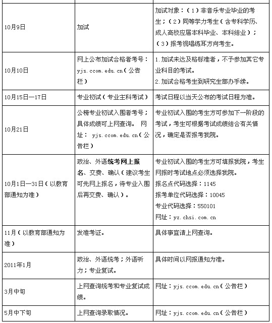
四、报名、考试
考试报名:专业考试网上报名和统考网上报名。
报考专业方向和导师详见附件一。
考试科目:初试:专业主科;复试:专业基础科目、外语听力、政治、外国语(英语2、日语、俄语、德语)。专业科目考试要求详见附件二;参考书目及考试大纲参见附件三、附件四。
注:我院不开设日语和俄语课程。
报名、考试的具体事宜见下表


五、录取
1.德、智、体全面衡量、择优录取、确保质量、宁缺毋滥。
2.考试科目合格标准(100分制):①主科:表演方向主科85分以上;其他方向主科80分以上。②政治、外语分数线及总分要求按国家标准。③其他科目60分以上。
3.一个导师招收新生原则上不超过2名。
4.参加单独考试的考生,只能被录取为定向或计划外委托培养硕士生。定向、委托培养的硕士生,须在录取前签订有关合同。
六、报考和录取类别
1.非定向:毕业后在国家的就业政策指导下“双向选择”就业;
2.定向:毕业后回定向单位工作。
七、学习与学位授予
1.学制为3年。
2.学位音乐会须完成两场,其中一场须在第三学年举行,音乐会通过后方可申请学位论文答辩。
3.凡完成课程学习并获得规定学分、专业考核(音乐作品、音乐会)成绩合格、论文答辩通过者,经院学位评定委员会审核批准后,授予艺术硕士专业学位,颁发国务院学位委员会办公室印制的学位证书和毕业证书。
八、报考费用
考生报考的报考费、体检费、往返路费和食宿费等均自理。
九、学费及住宿费
1.学费标准按北京市相关部门批准的当年标准执行。2010年经批准的学费标准仅供参考:各方向20000元/生·学年。每年报到时一次交清全年学费。
2.住宿费:校内宿舍每生每学年750元。北京生源的学生一律走读。
十、学习期间的待遇
按国家教育部有关规定执行。
扫码关注
考研信息一网打尽