1998-2022 ChinaKaoyan.com Network Studio. All Rights Reserved. 沪ICP备12018245号

分类:招生简章 来源:清华大学 2010-07-15 相关院校:清华大学
清华大学2010年工程硕士专业学位研究生招生简章公布,内容如下:
根据国务院学位办《关于2010年招收在职人员攻读硕士学位工作的通知》(学位办[2010]37号文)精神,报考我校工程硕士专业学位的具体事宜如下:
一、报考条件
具备以下条件之一的在职工程技术或工程管理人员,或在学校从事工程技术与工程管理教学的教师可以报考:
1、2007年7月31日前获得学士学位。
2、2006年7月31日前获得国民教育序列大学本科毕业证书。
报考电子与通信工程、控制工程、计算机技术等领域的考生可不受年限的限制,入学前未达到上述年限要求而被录取为工程硕士生的,需在修完研究生课程并从事工程实践两年以上,结合工程任务完成学位论文(设计),方可进行硕士学位论文(设计)答辩。
报考集成电路工程、软件工程领域的考生可不受年限的限制,被录取为工程硕士生的,在修完研究生课程并结合集成电路工程或软件工程任务完成学位论文(设计)后,方可进行硕士学位论文(设计)答辩。
二、报名
清华大学2010年招收在职人员攻读工程硕士专业学位的生源分A、B两类:A类指来自企业与清华大学已签定单独组班委托培养协议的考生生源;B类指来自工程技术或工程管理人员,或在学校从事工程技术与工程管理教学的教师,未与清华大学签订单独组班委托培养协议的考生生源。符合报考条件的考生,根据《清华大学2010年工程硕士专业学位研究生招生领域目录》各领域规定接受的生源类别报考。
报名程序
1、报名方式
考试报名采取网上报名与现场确认相结合的方式。考生在规定的网上报名时间内,通过互联网登录有关省级学位与研究生教育主管部门指定网站,按要求填写、提交报名信息。考生网上报名成功,系统将自动生成《2010年在职人员攻读硕士学位资格审查表》。
考生在规定的现场确认时间内,到指定现场报名点照相、确认报名信息。考生在现场确认时,应提供相关材料证明其符合报考有关学位类别的条件,供现场确认点工作人员审验,同时现场打印资格审查表并由考生本人签字确认。报名信息一经签字确认,今后一律不得更改。
根据国务院学位办通知,各地网上报名时间、网址和现场确认时间、地点由省级学位与研究生教育主管部门指定,并于6月30日前在教育部学位与研究生教育发展中心网址(http://www.chinadegrees.cn)向社会公布。
网上报名时间:2010年7月上旬,考生应在此期间登陆有关网址进行网上报名。
现场确认时间:原则上安排在2010年7月。注意现场报名逾期不予办理。准考证由报名点直接寄发或网上下载(复试时需核查准考证,请务必妥善保存)。
l 现场确认地点由当地省级学位与研究生教育主管部门在网上报名阶段告知考生。外埠考生可到北京报名及考试,也可在外埠报名点报名及考试。
2、资格审查
考生须将现场打印的资格审查表交所在单位人事部门(或档案管理部门,下同),核准表中内容、填写推荐意见,并在电子照片上加盖公章,复试时按要求将资格审查表(一式两份)、相关学历、学位证书交我校进行资格审查。如考生持境外学历、学位报考,须经教育部留学服务中心认证,资格审查时须提交认证报告。
我校在复试时对上线考生进行报考资格审查,具体安排见复试通知。考生须承诺学历、学位证书和考试身份的真实性,一经招生单位或认证部门查证为不属实,即取消学习资格。凡不符合报考条件、弄虚作假、违反考试纪律的考生,我校将不予录取,并按照有关规定严肃处理,相关后果由考生本人承担。
备注:报考清华大学的考生,在网上报名时,请在“备注字段1”中注明报考院系所码,如建筑学院的院系所码为“000”,“备注字段2”中注明报考院系所名称,如“建筑学院”。(院系所码及院系所名称请见招生简章)
三、考试科目和考试方式
1、考试科目
硕士学位研究生入学资格考试(英文名称为 Graduate Candidate Test,简称GCT)、专业考试和相关测试。GCT考试时间为2010年10月31日,具体考试时间和地点安排见准考证。
2、考试方式
工程硕士生入学考试采取两段制考试方式。
第一阶段,所有考生参加国家统一组织的GCT考试(考生取得的GCT成绩一年有效)。该阶段主要测试考生的综合素质。考生当年只可选择1个培养单位报考。各培养单位根据本校的实际情况自行确定GCT成绩合格分数线。“GCT” 命题依据《硕士学位研究生入学资格考试指南》。科学技术文献出版社出版。
第二阶段,我校自行确定工程硕士研究生的“GCT”合格分数线。达到我校合格分数线的考生持本人的“GCT”成绩单,到我校申请参加学校自行组织的专业基础(2小时)和专业综合考试(以《清华大学2010年工程硕士专业学位研究生招生领域目录》为准)。具体时间、地点见面试通知。参加第二阶段考试的所有考生需填写《2010年参加在职人员攻读硕士学位第二阶段考试的考生情况登记表》。
四、录取
在职人员攻读工程硕士专业学位的录取工作由我校组织。我校根据考生的“GCT”成绩和综合测试结果择优录取。各院系录取具有国民教育序列大学本科毕业学历但未获得学士学位的人数,不得超过本院系录取限额的10%(水利工程、工业设计工程、核能与核技术工程领域不得超过录取人数的20%)。录取为工程硕士生者需要就培养费等有关事宜和清华大学签定委托培养协议书。
五、在学资格与培养
在职工程硕士研究生的在学资格由清华大学研究生院统一管理,并按照清华大学制定的工程硕士培养方案进行培养。攻读工程硕士学位的年限一般不超过5年。
来自企业单独组班的A类工程硕士研究生可单独组班采取不脱产或半脱产方式学习;B类工程硕士研究生均以脱产方式,在清华大学一年内完成培养计划中的课程学习计划。按照培养计划学完必修课程学分的一半后,可申请论文选题,工程硕士的论文选题应直接来源于生产实际或具有明确的工程背景。每位工程硕士研究生的指导教师必须由副教授或相当职称以上的专家担任,一般应有校内导师和委培单位的导师各一名。工程硕士学位论文必须在导师指导下由研究生独立完成。
六、学位授予
通过有关领域工程硕士培养方案要求的课程考试,取得规定学分,并通过学位论文答辩的研究生,由该工程领域所在的学位评定分委员会审核,报校学位评定委员会批准后,可授予工程硕士专业学位。
七、联系方式
清华大学研究生招生办公室(邮编:100084)
电话:(010)62773824,62782192 传 真:(010)62770325
地址:北京市清华大学二校门东侧
清华大学查号台:62785001(可查各院系所办公室电话)
研究生招生网址:http://www.tsinghua.edu.cn/qhdwzy/zsxx.jsp
全国工程硕士专业学位教育指导委员会主页: http://www.meng.edu.cn
八、其它事项
在教育部下达的招生规模内招收硕士生和在国务院学位委员会办公室下达的录取限额内招收在职攻读硕士学位研究生,由于生源组织和入学考试有各自的特点和方式,考生报考时不得二者兼报。
清华大学研究生招生办公室
2010年6月
关于专业综合考试的说明
为使考生对专业综合考试的基本要求和考核方式有基本的了解,特作以下说明:
一。专业综合考试的基本要求
专业综合考试是在职攻读工程硕士生入学考试的重要科目。该考试着重考核考生运用所学知识和积累的工程实践经验,分析和解决工程、生产和管理中遇到的实际问题的能力;考核考生从事工程技术或工程管理工作的潜在素质,如思路是否清晰,反应是否敏捷,运用原理是否正确,方法是否合理,论述表达是否清楚等;考核考生的岗位经历和业绩。
二。考试方式
各院(系、所)根据实际情况,可采取“笔试考核加面试考核”或“面试为主,抽题解答,综合考核”这两种方式进行专业综合考试。专业综合考试中的笔试或面试试题符合专业综合考试的基本要求,能够较全面地考核考生的基本能力和综合素质。
1.笔试考核加面试考核。
笔试和面试考核的成绩将分别按百分制方法计分。并由考核小组按一定比例,给出考生专业综合考试科目的最后成绩。
2.面试为主,抽题解答,综合考核。
考核小组可以提问考生答卷中的问题,也可以提问其他问题。考核小组根据考生的面试情况,按百分制方法计分,给出专业综合考试成绩。
清华大学培养工程硕士的工程领域名称及其代码
1.工程硕士专业学位代码为430100;
2.清华大学培养工程硕士的工程领域名称及其代码如下:
工程领域名称 代码 工程领域名称 代码
机械工程 430102 航空工程 430133
光学工程 430103 航天工程 430134
仪器仪表工程 430104 车辆工程 430135
材料工程 430105 制药工程 430136
动力工程 430107 工业工程 430137
电气工程 430108 工业设计工程 430138
电子与通信工程 430109 生物工程 430139
集成电路工程 430110 项目管理 430140
控制工程 430111 物流工程 430141
计算机技术 430112
软件工程 430113
建筑与土木工程 430114
水利工程 430115
化学工程 430117
交通运输工程 430123
安全工程 430125
核能与核技术工程 430127
环境工程 430130
生物医学工程 430131
清华大学工程硕士专业学位培养单位联系电话

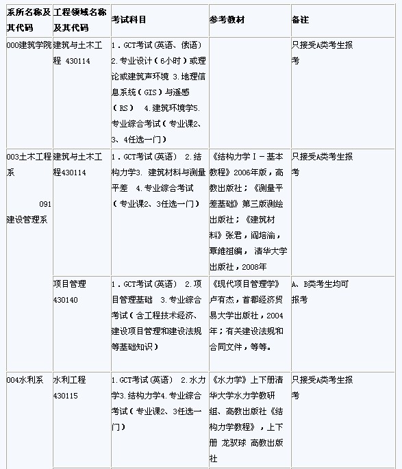
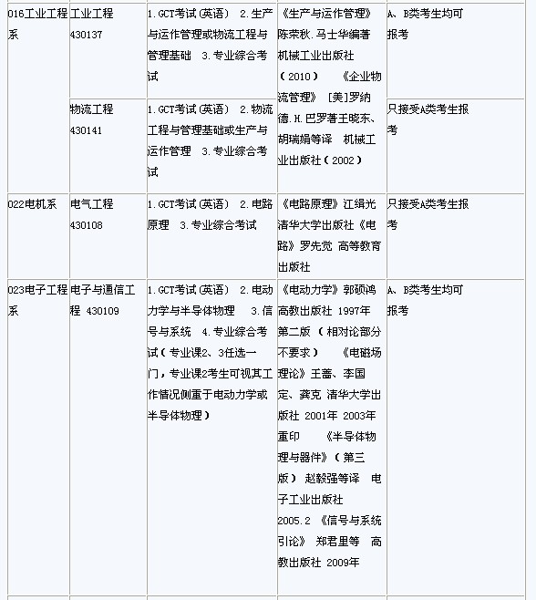
清华大学2010年工程硕士专业学位研究生招生领域目录







扫码关注
考研信息一网打尽