1998-2022 ChinaKaoyan.com Network Studio. All Rights Reserved. 沪ICP备12018245号

分类:招生简章 来源:南京大学 2010-07-15 相关院校:南京大学
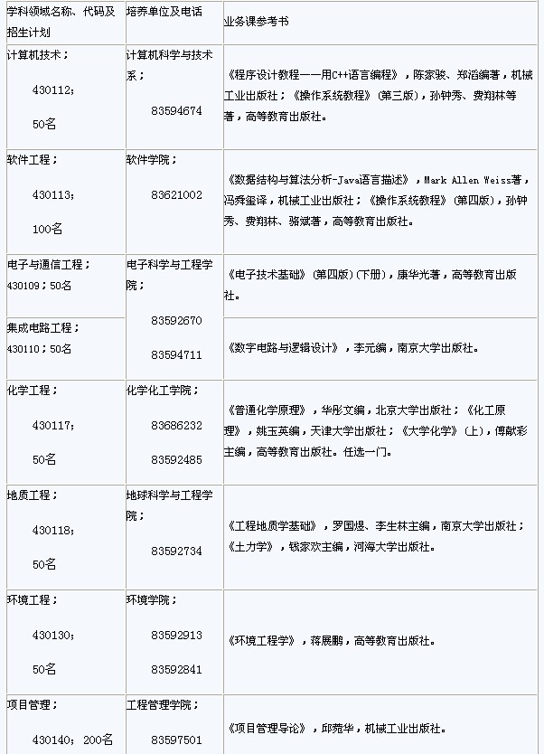
南京大学2010年工程硕士专业学位招生简章公布,全文如下:


说明:
1、工程硕士报考条件:
具备以下条件之一的在职工程技术或工程管理人员,或在学校从事工程技术与工程管理教学的教师可以报考:
(1)2007年7月31日前获得学士学位。
(2)2006年7月31日前获得国民教育序列大学本科毕业证书。
报考电子与通信工程、计算机技术等领域的考生可不受年限的限制,入学前未达到上述年限要求而被录取为工程硕士生的,需在修完研究生课程并从事工程实践两年以上,结合工程任务完成学位论文(设计),方可进行硕士学位论文(设计)答辩。
报考集成电路工程、软件工程领域的考生可不受年限的限制,被录取为工程硕士生的,在修完研究生课程并结合集成电路工程或软件工程任务完成学位论文(设计)后,方可进行硕士学位论文(设计)答辩。
2、工程硕士研究生入学考试采用两段制考试方式。第一阶段,所有考生参加国家统一组织的硕士学位研究生入学资格考试(简称GCT,成绩一年有效)。该阶段主要测试考生的综合素质(GCT试卷由四部分构成:语言表达能力测试、数学基础能力测试、逻辑推理能力测试、英语运用能力测试,满分400分,每部分100分;考试时间为3个小时)。GCT 命题依据《硕士学位研究生入学资格考试指南》(科学技术文献出版社),命题及阅卷工作由教育部学位与研究生教育发展中心统一组织。第二阶段,符合我校GCT分数要求者,填写《2010年参加在职人员攻读工程硕士学位第二阶段考试的考生情况登记表》(附件8),并持本人的成绩单,到我校申请参加学校自行组织的综合测试。我校将根据GCT成绩和综合测试结果择优录取。
3、我校的综合测试包括专业基础笔试及专业综合面试(上表中的“业务课参考书”供参考),由相关院系组织,时间另行通知,原则上在2010年12月中旬。
4、我校录取具有国民教育序列大学本科毕业证书但未获得学士学位的人数,将不超过我校录取工程硕士研究生人数的10%(地质工程领域不超过20%)。报考电子与通信工程、计算机技术、集成电路工程、软件工程以外领域的考生,如果符合报考条件,但在2007年7月31日以后才获得学士学位,视同未获学士学位人员。
5、我校研究生院招生办公室在办理现场确认信息时(2010年7月15日—18日),受理2009年报考其他招生单位工程硕士领域、“GCT”总成绩的百分位不低于50%、单项成绩不低于40分、具有学士学位的考生申请就读我校相关领域的工程硕士(申请表见附件7:南京大学接收2009年未被录取“工程硕士”考生申请表)。其中,2009年被第一志愿报考单位录取的考生,必须同时提交第一志愿报考单位的退学证明(研究生教育主管部门盖章认可)。否则,不得录取。
6、培养费标准:软件工程暂定4万元/人,其他领域暂定不超过1.5万元/人/年。
扫码关注
考研信息一网打尽