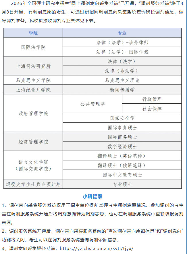
2026年上海政法学院法学类硕士招生调剂信息

高校名称 上海政法学院 所在省市 上海
调剂专业 法学类 发布时间 2026-03-28

2026考研复试标准班

2026考研复试特训班【1v1个性批改+模拟面试+听口纠音】

2026年上海政法学院法学类硕士招生调剂信息

image.png

温馨提示:该信息自网络渠道整理,未一一甄别其有效真实性,若有意向,请查看院校或联系老师核实。若有不妥,请联系我们删除。删除请联系 tiaoji@163.com

考研调剂课程推荐 > >

当前关注此学校的用户

×关闭

公众号:考研信息网
查国家线、研究生调剂

页面加载时间:0.025029秒