1998-2022 ChinaKaoyan.com Network Studio. All Rights Reserved. 沪ICP备12018245号
2011年我院拟招收20名推荐免试攻读科学学位硕博连读研究生、工程硕士专业学位研究生(以下简称推免生)。
一、推免生报名条件
1、具有推荐免试资格的国家重点大学(211院校)应届本科毕业生。
2、身心健康,成绩优秀,有浓厚的学术研究兴趣;品行表现优良,无任何违法违纪受处分记录。
3、取得国家英语(CET)四级或六级证书。
二、接收推免生程序
1、具有推免资格,或暂未正式获得但确信能得到学校推免资格的学生,登录中科院研究生院招生信息网(http://admission.gucas.ac.cn/)的“网上报名”栏目进入2011年推免申请系统,通过该系统向我院提交推荐免试申请,同时填写、打印《中科院研究生院推荐免试硕士生申请表》。暂未正式获得学校推免资格的可免填“申请人所在学校证明”一栏,但须注明年级排名(由院系签章),9月下旬由学校补开推免资格证明。
2、向我院科研教育处寄送《中科院研究生院推荐免试硕士生申请表》、在学期间的各科考试成绩单及身份证复印件、英语CET等级证书复印件、获奖证书复印件等有关材料。接收报名材料截止时间:2010年9月8日。邮寄地址:广州科学城开源大道190号中科院广州生物医药与健康研究院科教处(收),邮编:510530。
3、我院科教处审核申请材料,报我院教育委员会讨论批准后确定推免生面试名单。9月中旬前向申请者发出面试或不予接收面试的通知。
4、由我院5-7名专家组成面试考核小组对推免生申请者进行面试,并统一安排体检,体检费用自理。教育委员会根据面试成绩及体检结果确定拟录取推免生名单。
5、公示拟录取推免生名单,无异议后向推免生本人发出拟录取通知。
6、取得我院“拟录取通知书”的学生,于10月中旬去学校填写正式的推荐免试生表格,得到一个“推荐免试生校验码”,10月8日至31日参加网上报名,网址:http://www.chinayz.com.cn/,11月10日-14日学生再凭院(系)介绍信到当地招生办报名现场确认。
7、报名确认后,推免生将填写、盖章完毕的《全国推荐免试攻读硕士学位研究生登记表》、《全国硕士生入学考试报名信息简表》、大学学生历年学业成绩表寄至我院科教处。
三、推免生面试内容
1、英语水平测试。以英语翻译(笔试)、专业和非专业的英语口语交流形式进行测试。
2、专业知识面试。以口试的形式,考查专业基础知识掌握情况。
3、综合素质考核。以口试的形式,考查综合素质及学习能力、科研潜质。
四、其它事项
1、我院研究生录取工作由教育委员会集体决定。录取的硕士生(硕博连读生)第一学年需到中科院研究生院进行课程学习。参加课程学习前进行实验室轮转实习,通过实验室轮转实习双向选择确定导师,因此不需要提前与导师联系。
2、通过面试考核拟录取的推免生如向我院提出申请,可优先选择到自己感兴趣的实验室进行本科毕业实习。
3、获得我院“拟录取通知书”的推免生,如未获得学校推荐免试资格而参加统考报考我院;或未获学校外推资格,自愿放弃学校内推资格的,参加统考报考我院,我院将参照2011年国家招考硕士生分数线优先录取,且免复试,复试成绩按申请推免生的面试成绩计入。
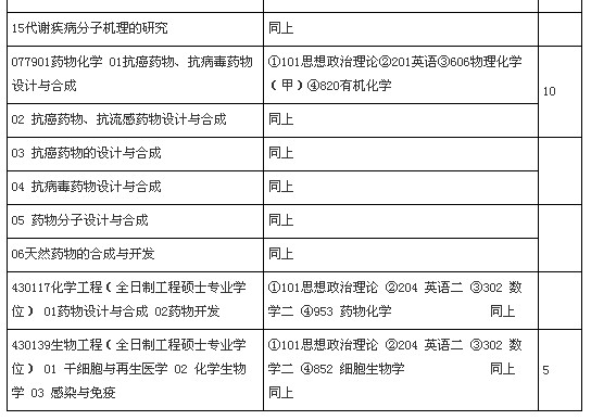
附:2011年推荐免试硕士(硕博连读)研究生招生专业目录*


*注:“拟招生人数”仅供参考,实际招生数以2010年年底国家下达招生计划后中科院研究生院批准我院的招收数为准;“拟招生人数”已含各专业领域预计招收的推荐免试生人数(约20名)。
来源未注明“中国考研网\考研信息网”的资讯、文章等均为转载,本网站转载出于传递更多信息之目的,并不意味着赞同其观点或证实其内容的真实性,如涉及版权问题,请联系本站管理员予以更改或删除。如其他媒体、网站或个人从本网站下载使用,必须保留本网站注明的"稿件来源",并自负版权等法律责任。
来源注明“中国考研网”的文章,若需转载请联系管理员获得相应许可。
联系方式:chinakaoyankefu@163.com
扫码关注
了解考研最新消息

