1998-2022 ChinaKaoyan.com Network Studio. All Rights Reserved. 沪ICP备12018245号
一、重庆工商大学2008年已招收硕士研究生241名,其中国家计划生(公费生)175名。2009年已招收硕士研究生306名,其中国家计划生(公费生)252名,2010年已招收硕士研究生380名,其中国家计划生(公费生)295名,2011年计划面向全国招收硕士研究生500名左右,其中包括定向培养、委托培养、自筹经费研究生和工商管理硕士(MBA)(招生专业目录上公布的招生数仅供参考,最后以教育部下达的招生数为准)。
二、学校为研究生设立了新生奖学金(限第一志愿考生),优秀奖学金、普通奖学金,覆盖面大,最高累计金额可达1万元以上/人/年。此外,学校每年对研究生取得的科研成果给予表彰和奖励。
三、报考条件:按国家教育部2011年硕士研究生招生简章的有关规定报考。
四、考试科目:学术型研究生考试科目包括政治理论、英语一、数学、专业基础课,各专业具体考试科目详见专业目录。其中政治理论和英语满分值各为100分,数学和专业基础课满分值各为150分,各科考试时间为3小时。专业学位研究生(MBA)考试科目包括英语二和管理类联考综合能力。英语满分为100分,管理类联考综合能力考试科目试题满分为200分。
五、取得复试资格的同等学力考生在复试时须加试大学本科课程,其中笔试科目不少于两门。除在本专业目录中特别注明以外,复试科目及同等学力考生复试时加试科目均由各招生学院(研究机构)确定。
六、学校研究生招生办公室不提供考研资料及参考书籍,请考生按本目录中的参考书目自行准备,也可向各招生学院(研究机构)咨询。近三年的专业试题可从我校研招网(http://grs.ctbu.edu.cn)免费下载。
七、报名方式、时间及地点
硕士研究生招生入学考试采用网上报名与现场报名相结合的方式进行。考生先在网报时间内登录到指定的全国统一网报网站(http://yz.chsi.com.cn/)提交本人的报名信息、选择方便的报考点,再在现场报名时间内带上本人有效身份证件、网报号、报考费到网报时所选择的报考点缴费、电子照相、确认报名信息。网报时间:约为10月1日~31日,具体时间以教育部规定为准。现场报名时间:约为11月10日-11月14日,具体时间以教育部规定为准。初试时间:约为2011年春节前3周左右,具体时间见准考证。
八、本专业目录的最终解释权归重庆工商大学研究生招生办公室。
九、咨询电话:
研招办咨询电话:023-62769448
MBA招生咨询电话:023-62769761或023-62769081
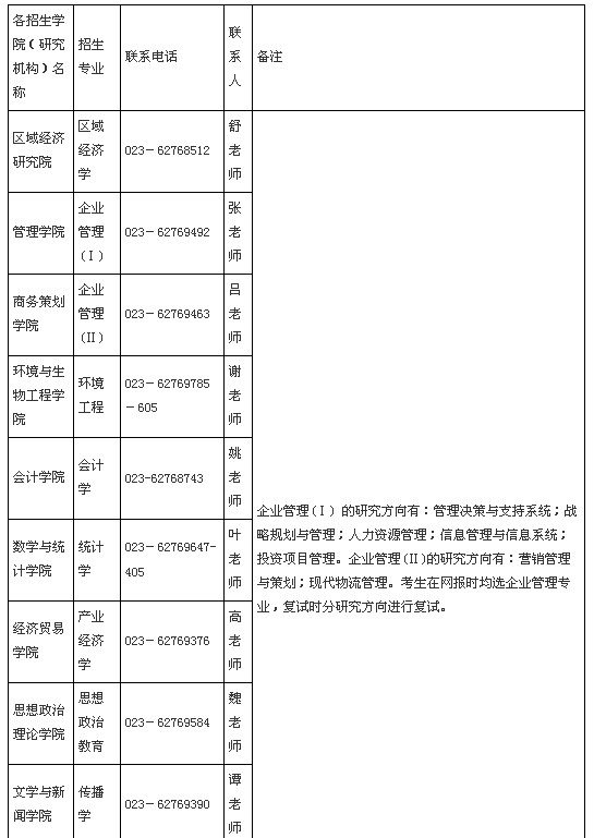
各招生学院(研究机构)咨询电话:(见表格)


十、欢迎访问学校主页:http://www.ctbu.edu.cn
研究生处主页:http://grs.ctbu.edu.cn
研招办E-Mail:yzhb@ctbu.edu.cn
注:2011年的报考条件到定稿之日为止还未颁布,本内容根据教育部2010年硕士研究生招生的相关文件整理,仅供大家参考。
来源未注明“中国考研网\考研信息网”的资讯、文章等均为转载,本网站转载出于传递更多信息之目的,并不意味着赞同其观点或证实其内容的真实性,如涉及版权问题,请联系本站管理员予以更改或删除。如其他媒体、网站或个人从本网站下载使用,必须保留本网站注明的"稿件来源",并自负版权等法律责任。
来源注明“中国考研网”的文章,若需转载请联系管理员获得相应许可。
联系方式:chinakaoyankefu@163.com
扫码关注
了解考研最新消息

