1998-2021 ChinaKaoyan.com Network Studio. All Rights Reserved. 沪ICP备12018245号
2026考研复试特训班【1v1个性批改+模拟面试+听口纠音】
中国研究生招生信息网(以下简称“研招网”)将于4月8日开通调剂系统。待调剂系统正式开通后,我校接收调剂考生的各学科专业将在“研招网”调剂服务系统公布并以调剂系统最终公布为准。为做好我校调剂工作,现将调剂相关事项公布如下。
一、调剂系统时间设定
(一)调剂志愿填报分为多个批次,具体如下:
第一批次调剂志愿填报时间:4月8日0时至12时(与“研招网”调剂系统同步开通)。
第二批次调剂志愿填报时间:根据第一批次调剂情况更新。
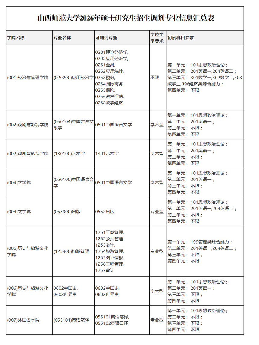
调剂学科专业随后以附件形式发布。各学科专业复试时间在复试通知中公布,考生接到复试通知并缴费后也可以联系学院了解报到时间和复试时间,复试要求参见研究生院主页相关通知。
遴选考生期间将关闭调剂志愿填报。
(二)每次开放调剂系统持续时间为12个小时,请考生及时填报。考生调剂志愿锁定时间设定为36个小时。
二、调剂考生基本要求
(一)符合我校2026年硕士研究生招生章程规定的学科专业报考条件及我校各调剂学科专业具体要求。
(二)初试成绩(含加分)同时符合第一志愿报考学科专业及调入专业在A类地区进入复试的初试成绩基本要求。
(三)原则上,调剂考生第一志愿专业与调入专业相同相近,或初试科目与调入专业初试科目相同相近。
(四)报考照顾专业的考生若调剂出同类照顾专业,其初试成绩必须达到调入地区该照顾专业所在学科门类的全国初试成绩基本要求。
报考非照顾专业的考生若调入照顾专业,其初试成绩必须符合调入地区对应的非照顾专业所在学科门类的全国初试成绩基本要求。
工学照顾专业之间,体育学与体育硕士之间调剂,按本类照顾专业全国初试成绩基本要求执行。
(五)报考工商管理、公共管理、会计、旅游管理、图书情报、工程管理、审计等7个专业学位的考生,在满足调入专业报考条件且初试成绩同时符合调出专业和调入专业在调入地区的全国初试成绩基本要求的基础上,可申请相互调剂,但不得调入其他专业;报考其他专业的考生不得调入该7个专业学位。
(六)报考法律(非法学)专业学位的考生不得调剂到其他学科专业,其他学科专业的考生也不得调剂到该专业。
(七)报考“少数民族高层次骨干人才计划”的考生不得调剂到该专项计划以外;未报考的不得调剂到该专项计划。
(八)报考“退役大学生士兵计划”的考生,申请调剂到普通计划,其初试成绩须达到调入地区相关专业所在学科门类的全国初试成绩基本要求。符合条件的,可按规定享受退役大学生士兵初试加分政策。
报考普通计划的考生,若符合“退役大学生士兵计划”报考条件,可申请调剂到该专项计划,其初试成绩须符合我校接受“退役大学生士兵计划”考生调剂的初试成绩要求。
对于“退役大学生士兵计划”和普通计划之间的调剂,学校严格按照调剂程序和要求组织,不直接改变考生志愿、调整计划类型进行复试录取。
目前我校“退役大学生士兵计划”尚有6个缺额。
(九)调剂生源充足的学科专业考生调剂应满足的其他条件:
1.初试考数学(一)的考生可调入我校初试考数学(二)、数学(三)或自命题数学专业,初试考数学(二)的考生可调入我校考数学(三)或自命题数学专业,初试考数学(三)的考生可调入我校考自命题数学专业,考自命题数学(科目代码601-609)的考生可调入我校考自命题数学专业,反之不符合我校接受调剂要求。
2.初试考英语(一)的考生可调入我校初试考英语(二)的专业,反之不符合我校接受调剂要求。
3.我校除外语类学科专业外的其他学科专业仅接收统考外语科目为英语的考生,不接收其他语种考生。
(十)生源紧缺学科专业调剂范围以学校发布招生对应调剂学科专业范围为准。
三、相关工作说明
(一)我校研究生院未开通任何用于预调剂的 QQ 群、微信群等。请考生调剂前仔细阅读我校研究生院主页招生章程、复试工作方案、考生须知、各学科专业复试时间等信息。
我校不进行任何形式的预调剂,拟调剂考生需待研招网的调剂服务系统正式开通后,按照我校公布的调剂要求,确认符合报考条件后,在规定时间内用任一调剂志愿填报我校,考生调剂信息以研招网上考生填报内容为准。
(二)我校部分学科专业按照研究方向进行调剂、复试、录取,考生选报调剂志愿时,不仅要选择学科专业,同时要选择研究方向,缺一不可。考生填报调剂志愿后,我校根据考生的初试成绩、报考学科专业等情况,按照初试成绩从高到低对考生进行筛选,并通过该网站给考生发送复试通知。
(三)个别学科专业只接受“退役大学生士兵计划”考生报名调剂,此类学科专业以研招网的调剂服务系统公布为准。
(四)考生接到复试通知后要尽快在调剂系统点击确认接受“复试通知”,否则无法进入下一阶段复试流程。调剂考生申请调剂我校的,每一批次只能参加我校一个专业复试。
(五)考生点击接受“复试通知”后,请按照我校研究生院主页调剂考生复试通知要求准备相关材料,并按照通知公布的复试报到时间参加复试。
(六)根据教育部文件,我校非全日制硕士研究生只接收在职定向就业考生。
(七)未尽事宜由研招办负责解释。
研招办咨询电话:0351-2051078。
2026年全国硕士研究生招生考试各学科专业第一批接收调剂情况





温馨提示:该信息自网络渠道整理,未一一甄别其有效真实性,若有意向,请查看院校或联系老师核实。若有不妥,请联系我们删除。删除请联系 tiaoji@163.com
考研调剂课程推荐 > >

当前关注此学校的用户
公众号:考研信息网
查国家线、研究生调剂