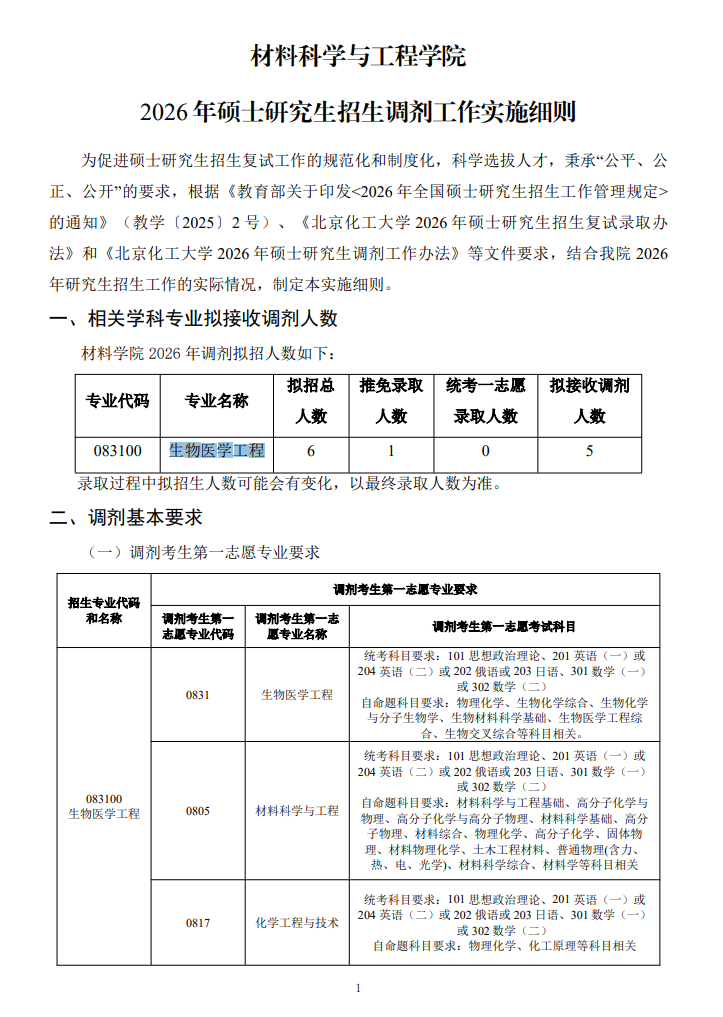
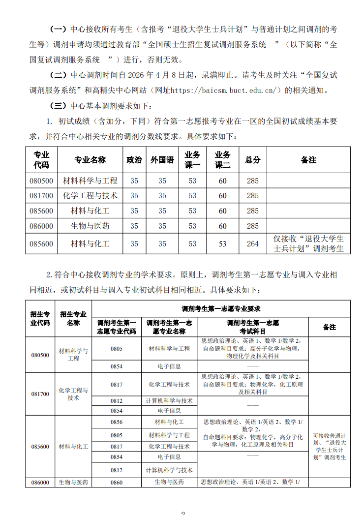
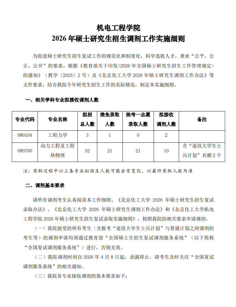
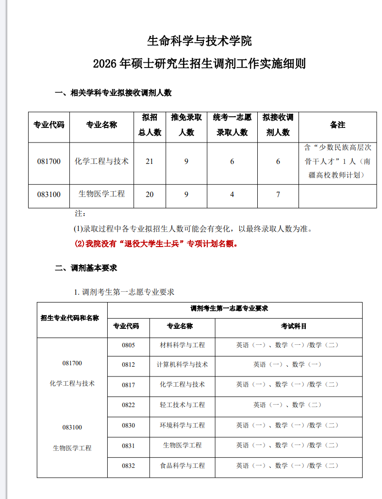
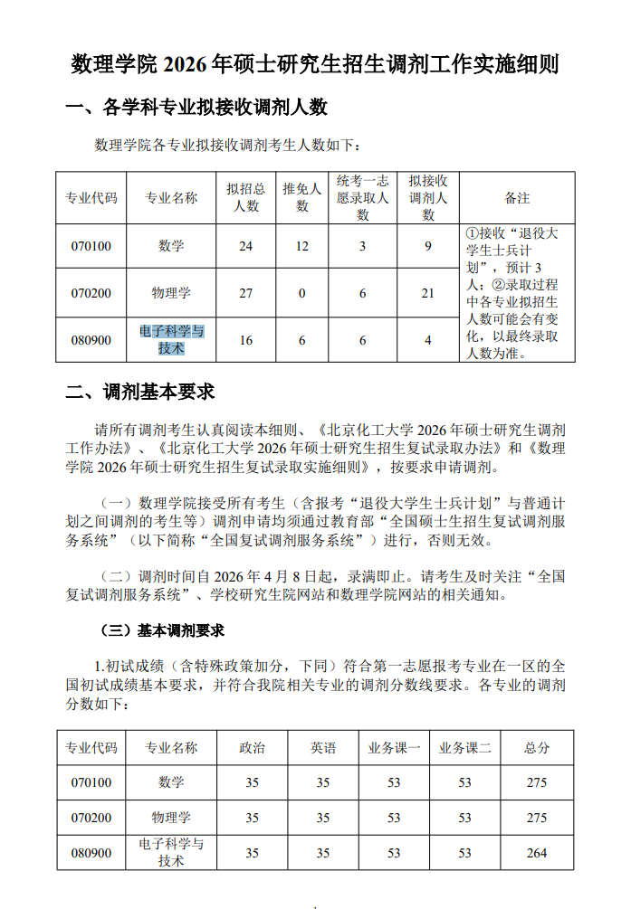
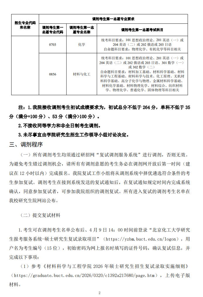
2026年北京化工大学硕士招生调剂信息

高校名称 北京化工大学 所在省市 北京
调剂专业 电子科学与技术、材料科学与工程、化学工程与技术、材料与化工、、生物与医药生物医学工程、化学工程与技术、工程力学、动力工程及工程热物理 发布时间 2026-04-03

2026考研复试标准班

2026考研复试特训班【1v1个性批改+模拟面试+听口纠音】

2026年北京化工大学硕士招生调剂信息详见:

image.png

image.png

image.png


image.png


image.png


image.png

image.png

image.png

温馨提示:该信息自网络渠道整理,未一一甄别其有效真实性,若有意向,请查看院校或联系老师核实。若有不妥,请联系我们删除。删除请联系 tiaoji@163.com

考研调剂课程推荐 > >

当前关注此学校的用户

×关闭

公众号:考研信息网
查国家线、研究生调剂

页面加载时间:0.010156秒